精神 分裂 病 症状





精神分裂症 被阴霾的灵魂 2 每日头条

精神分裂症 被阴霾的灵魂 2 每日头条

氯氮平或应作为精神分裂症二线治疗 研究速递 治愈

氯氮平或应作为精神分裂症二线治疗 研究速递 治愈

精神分裂概述 病因 诊断 治疗 预防 微医 挂号网

精神分裂概述 病因 诊断 治疗 预防 微医 挂号网

人我之间 第八章精神分裂症schizophrenia 儿童青少年心理咨询 宜昌知名心理咨询专家李洲的博客 Www 13508606845 Com

人我之间 第八章精神分裂症schizophrenia 儿童青少年心理咨询 宜昌知名心理咨询专家李洲的博客 Www 13508606845 Com

医学知识 疾病库

医学知识 疾病库

精神分裂症有多重人格嗎 5個可引起精神分裂病徵的原因 Top Sun Traditional Herbal Facebook

精神分裂症有多重人格嗎 5個可引起精神分裂病徵的原因 Top Sun Traditional Herbal Facebook

精神分裂症有多重人格嗎 5個可引起精神分裂病徵的原因 Top Sun Traditional Herbal Facebook

The Lancet 了解精神分裂症看這一篇就夠了 壹讀

The Lancet 了解精神分裂症看這一篇就夠了 壹讀

精神分裂症

精神分裂症

精神分裂症的治疗方法有哪些 常见病防治知识 中国公众健康网

精神分裂症的治疗方法有哪些 常见病防治知识 中国公众健康网

精神分裂症 生物易感性与环境应激交互作用的结果

精神分裂症 生物易感性与环境应激交互作用的结果

精分患者妄想 幻觉症状缓解 为何不愿与父母多交流 看点快报

精分患者妄想 幻觉症状缓解 为何不愿与父母多交流 看点快报

深渊在凝视着你 告诉你什么是精神分裂症 每日头条

深渊在凝视着你 告诉你什么是精神分裂症 每日头条

研究揭示精神分裂症症状与超氧化物歧化酶相关性的性别差异 医疗健康专区 生物谷

研究揭示精神分裂症症状与超氧化物歧化酶相关性的性别差异 医疗健康专区 生物谷

精神分裂症 Nejm医学前沿

精神分裂症 Nejm医学前沿

精神健康 精神分裂

精神健康 精神分裂

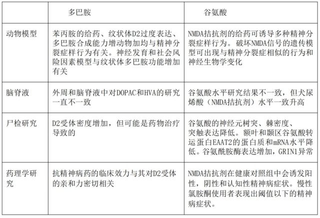
多巴胺 谷氨酸与精神分裂症 丁香园

多巴胺 谷氨酸与精神分裂症 丁香园

銘躍生技 醫藥問與答第二篇q A 361 370題

銘躍生技 醫藥問與答第二篇q A 361 370題

特定大脑 签名 可在临床症状出现前检测精神分裂症病情 It 与健康 Cnbeta Com

特定大脑 签名 可在临床症状出现前检测精神分裂症病情 It 与健康 Cnbeta Com

双相情感障碍与精神分裂症的诊断区别 大风号 凤凰网

双相情感障碍与精神分裂症的诊断区别 大风号 凤凰网

精神分裂症共病强迫 治疗流程图 中华医学网 183

精神分裂症共病强迫 治疗流程图 中华医学网 183

Source : pinterest.com